在電路中常見到使用MOSFET場效應管作為開關管使用。下面舉例進行說明。


圖1 如圖1所示,使用了P溝道的內置二極管的電路,此處二極管的主要作用是續流作用,電路是鋰電池充放電電路,當外部電源斷開時采用Li電池進行內部供電,即+5V電源斷開后Q1的G極為低電平,S極和D極導通,為系統供電。圖中D2和D3的一方面是降壓的作用,使5V降為4V(D2為鍺管壓降為0.2V,D3硅管壓降為0.7V)。


圖2 圖2 工作原理同圖1,也使用了內置續流二極管的P溝道MOSFET


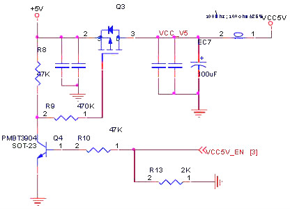
圖3 圖3使用了內置續流二極管的N溝道的MOSFET
此電路是應用于開關時序的,當3.3V_SB為低電平時Q18、Q19不導通,5V時鐘數據轉3.3V時鐘數據不導通;當3.3V_SB為高電平時5V時鐘數據轉3.3V時鐘數據。
選用N溝道還是P溝道確定額定電流確定熱要求:首先要進行MOSFET的選擇,MOSFET有兩大類型:N溝道和P溝道。在功率系統中,MOSFET可被看成電氣開關。當在N溝道MOSFET的柵極和源極間加上正電壓時,其開關導通。導通時,電流可經開關從漏極流向源極。漏極和源極之間存在一個內阻,稱為導通電阻RDS(ON)。
必須清楚MOSFET的柵極是個高阻抗端,因此,總是要在柵極加上一個電壓。這就是后面介紹電路圖中柵極所接電阻至地。如果柵極為懸空,器件將不能按設計意圖工作,并可能在不恰當的時刻導通或關閉,導致系統產生潛在的功率損耗。當源極和柵極間的電壓為零時,開關關閉,而電流停止通過器件。雖然這時器件已經關閉,但仍然有微小電流存在,這稱之為漏電流,即IDSS。


第一步:選用N溝道還是P溝道
為設計選擇正確器件的第一步是決定采用N溝道還是P溝道MOSFET。在典型的功率應用中,當一個MOSFET接地,而負載連接到干線電壓上時,該MOSFET就構成了低壓側開關。在低壓側開關中,應采用N溝道MOSFET,這是出于對關閉或導通器件所需電壓的考慮。當MOSFET連接到總線及負載接地時,就要用高壓側開關。通常會在這個拓撲中采用P溝道MOSFET,這也是出于對電壓驅動的考慮。
第二步:確定額定電流
第二步是選擇MOSFET的額定電流。視電路結構而定,該額定電流應是負載在所有情況下能夠承受的最大電流。與電壓的情況相似,設計人員必須確保所選的MOSFET能承受這個額定電流,即使在系統產生尖峰電流時。兩個考慮的電流情況是連續模式和脈沖尖峰。該參數以FDN304P管DATASHEET為參考,參數如圖所示:


在連續導通模式下,MOSFET處于穩態,此時電流連續通過器件。脈沖尖峰是指有大量電涌(或尖峰電流)流過器件。一旦確定了這些條件下的最大電流,只需直接選擇能承受這個最大電流的器件便可。
選好額定電流后,還必須計算導通損耗。在實際情況下,MOSFET并不是理想的器件,因為在導電過程中會有電能損耗,這稱之為導通損耗。MOSFET在“導通”時就像一個可變電阻,由器件的RDS(ON)所確定,并隨溫度而顯著變化。器件的功率耗損可由Iload2×RDS(ON)計算,由于導通電阻隨溫度變化,因此功率耗損也會隨之按比例變化。對MOSFET施加的電壓VGS越高,RDS(ON)就會越??;反之RDS(ON)就會越高。對系統設計人員來說,這就是取決于系統電壓而需要折中權衡的地方。對便攜式設計來說,采用較低的電壓比較容易(較為普遍),而對于工業設計,可采用較高的電壓。注意RDS(ON)電阻會隨著電流輕微上升。關于RDS(ON)電阻的各種電氣參數變化可在制造商提供的技術資料表中查到。


第三步:確定熱要求
選擇MOSFET的下一步是計算系統的散熱要求。設計人員必須考慮兩種不同的情況,即最壞情況和真實情況。建議采用針對最壞情況的計算結果,因為這個結果提供更大的安全余量,能確保系統不會失效。在MOSFET的資料表上還有一些需要注意的測量數據;比如封裝器件的半導體結與環境之間的熱阻,以及最大的結溫。


器件的結溫等于最大環境溫度加上熱阻與功率耗散的乘積(結溫=最大環境溫度+[熱阻×功率耗散])。根據這個方程可解出系統的最大功率耗散,即按定義相等于I2×RDS(ON)。由于設計人員已確定將要通過器件的最大電流,因此可以計算出不同溫度下的RDS(ON)。值得注意的是,在處理簡單熱模型時,設計人員還必須考慮半導體結/器件外殼及外殼/環境的熱容量;即要求印刷電路板和封裝不會立即升溫。
通常,一個PMOS管,會有寄生的二極管存在,該二極管的作用是防止源漏端反接,對于PMOS而言,比起NMOS的優勢在于它的開啟電壓可以為0,而DS電壓之間電壓相差不大,而NMOS的導通條件要求VGS要大于閾值,這將導致控制電壓必然大于所需的電壓,會出現不必要的麻煩。選用PMOS作為控制開關,有下面兩種應用:


第一種應用,由PMOS來進行電壓的選擇,當V8V存在時,此時電壓全部由V8V提供,將PMOS關閉,VBAT不提供電壓給VSIN,而當V8V為低時,VSIN由8V供電。注意R120的接地,該電阻能將柵極電壓穩定地拉低,確保PMOS的正常開啟,這也是前文所描述的柵極高阻抗所帶來的狀態隱患。D9和D10的作用在于防止電壓的倒灌。D9可以省略。這里要注意到實際上該電路的DS接反,這樣由附生二極管導通導致了開關管的功能不能達到,實際應用要注意。


來看這個電路,控制信號PGC控制V4.2是否給P_GPRS供電。此電路中,源漏兩端沒有接反,R110與R113存在的意義在于R110控制柵極電流不至于過大,R113控制柵極的常態,將R113上拉為高,截至PMOS,同時也可以看作是對控制信號的上拉,當MCU內部管腳并沒有上拉時,即輸出為開漏時,并不能驅動PMOS關閉,此時,就需要外部電壓給予的上拉,所以電阻R113起到了兩個作用。R110可以更小,到100歐姆也可。
烜芯微專業制造二三極管,MOS管,20年,工廠直銷省20%,1500家電路電器生產企業選用,專業的工程師幫您穩定好每一批產品,如果您有遇到什么需要幫助解決的,可以點擊右邊的工程師,或者點擊銷售經理給您精準的報價以及產品介紹
烜芯微專業制造二三極管,MOS管,20年,工廠直銷省20%,1500家電路電器生產企業選用,專業的工程師幫您穩定好每一批產品,如果您有遇到什么需要幫助解決的,可以點擊右邊的工程師,或者點擊銷售經理給您精準的報價以及產品介紹

