MOS管防反接防過壓電路
NMOS管防反接電路

如上圖
MOS過壓保護電路,當電源正確接入時。電流的流向是從Vin到負載,在通過NMOS到GND。剛上電時因為NMOS管的體二極管存在,地回路通過體二極管接通,后續因為Vgs大于Vgsth門限電壓,MOS管導通。當電源接反時,體二極管不通,并且Vgs的電壓也不會符合要求,所有NMOS管不通,電路中沒有電流回路,斷路,負載不工作,也不會燒壞,實現了保護。需要提起的是,當電源正常接入時,電路中的電流是從S到D。與常規NMOS管使用的電流方向是不同的。電路需要注意,正常情況下Vgs不能大于NMOS管的Vgs最大耐壓值,如果超過了可以在Vgs上面跨接一個穩壓管防止燒壞。
PMOS管防反接電路

電路的原理與NMOS管防反接電路類似
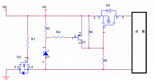
防過壓電路

MOS過壓保護電路,Vin正常輸入電壓時,穩壓管沒有反向擊穿,R3,R4電流基本為0。PNP三極管的Vbe=0,即PNP三極管不導通。PMOS管Q4的Vgs由電阻R5,R6分壓決定,PMOS管導通,即電源正常工作。當Vin輸入大于正常輸入電壓,此時Vin>Vbr,穩壓管被擊穿,其上電壓為Vbr。PNP三極管Q1導通,VCE≈0,即PMOS管的Vgs≈0,PMOS管不導通,電路斷路,即實現了過壓保護。
防反接防過壓電路一體

詳解功率型MOS管在電池中的保護電路
MOS過壓保護電路,MOS管是電子市場不可或缺的重要保護器件,正因如此MOS管被譽為“航海中的帆”,MOS管多年來為眾多電子產品保駕護航,深受電子世行的喜愛,其中最具代表的莫過于MOS管在電池方面的應用,由于磷酸鐵鋰電池的特性,在應用中需要對其充放電過程進行保護,以免過充過放或過熱,以保證電池安全的工作。短路保護是放電過程中一種極端惡劣的工作條件,本文將介紹功率MOS管在這種工作狀態的特點,以及如何選取功率MOS管型號和設計合適的驅動電路。
電動自行車的磷酸鐵鋰電池保護板的放電電路的簡化模型如圖1所示。Q1為放電管,使用N溝道增強型MOS管,實際的工作中,根據不同的應用,會使用多個功率MOS管并聯工作,以減小導通電阻,增強散熱性能。RS為電池等效內阻,LP為電池引線電感。

正常工作時,控制信號控制MOS管打開,電池組的端子P+和P-輸出電壓,供負載使用。此時,功率MOS管一直處于導通狀態,功率損耗只有導通損耗,沒有開關損耗,功率MOS管的總的功率損耗并不高,溫升小,因此功率MOS管可以安全工作。但是,當負載發生短路時,由于回路電阻很小,電池的放電能力很強,所以短路電流從正常工作的幾十安培突然增加到幾百安培, 在這種情況下,功率MOS管容易損壞。
(1)短路電流大
在電動車中,磷酸鐵鋰電池的電壓一般為36V或48V,短路電流隨電池的容量、內阻、線路的寄生電感、短路時的接觸電阻變化而變化,通常為幾百甚至上千安培。
(2)短路保護時間不能太短
在應用過程中,為了防止瞬態的過載使短路保護電路誤動作,因此,短路保護電路具有一定的延時。而且,由于電流檢測電阻的誤差、電流檢測信號和系統響應的延時,通常,根據不同的應用,將短路保護時間設置在200μS至1000μS,這要求功率MOS管在高的短路電流下,能夠在此時間內安全的工作,這也提高了系統的設計難度。

烜芯微專業制造二極管,三極管,MOS管,橋堆等20年,工廠直銷省20%,4000家電路電器生產企業選用,專業的工程師幫您穩定好每一批產品,如果您有遇到什么需要幫助解決的,可以點擊右邊的工程師,或者點擊銷售經理給您精準的報價以及產品介紹

