有源濾波分為:
低通濾波(積分電路);
高通濾波(微分電路);
帶通濾波(后期再和大家分享);
帶阻濾波(后期再和大家分享)。
運放電路反饋分為:
電流反饋,增大輸出電阻,穩定輸出電流
電壓反饋,減少輸出電阻,穩定輸出電壓
串聯反饋,增大輸入電阻,穩定輸入電壓,降低電壓放大倍數。
并聯反饋,減少輸入電阻,穩定輸出電流,降低電流放大倍數。
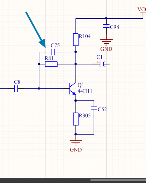
好,我們接下來進行一個常用的共發射極放大電路的分析。話不多說上圖片:


電路是一級共射極放大電路,R81 基極偏置電阻,發射極旁路電容 C52,濾波和退耦電容 C98,輸入耦合電容 C8.,R104 集電極負載電阻,C75 高頻退耦電容。
我們不看直流部分,也就是靜態工作點
首先 UBE=UB-UE 這個我們知道我們的 R81 就是我們的反饋電阻 ,因為連接了輸出和輸入。
我們先看輸出,輸出端和我們的集電極是處于直接連接,當輸出端沒有反饋交流信號,R81 就沒有信號進入,并且和輸出信號 C1 以及是 R104 屬于并聯的關系,判斷這個地方是電壓反饋。我們知道集電極和基極是相位相差 180 度,也就是集電極這端的信號是負信號(交流信號可知,靜態分析可知),R81 的反饋信號和我們的輸入信號屬于相減的關系。同時 R81 和輸入信號 C8 也屬于并聯關系。所以這個電路經過判斷屬于電壓并聯負反饋。


C75 這里取值一般是 p 法級別,用于消除高頻自激。C98 在靜態工作屬于濾波,在信號放大處理時候,消除從 R104 過來的頻率干擾。R305 本身也是一個反饋,由于 R305 的存在就產生了 UE 電壓。
UBE=UB-UE
通過公式可以知道。UE 增大 UB 減小。
總結:基極發射電路,交流下 R81 反饋電阻,直流穩定靜態工作點的作用,R305 直流下的維持基極電壓正常工作 。
烜芯微專業制造二極管,三極管,MOS管,橋堆等20年,工廠直銷省20%,4000家電路電器生產企業選用,專業的工程師幫您穩定好每一批產品,如果您有遇到什么需要幫助解決的,可以點擊右邊的工程師,或者點擊銷售經理給您精準的報價以及產品介紹
烜芯微專業制造二極管,三極管,MOS管,橋堆等20年,工廠直銷省20%,4000家電路電器生產企業選用,專業的工程師幫您穩定好每一批產品,如果您有遇到什么需要幫助解決的,可以點擊右邊的工程師,或者點擊銷售經理給您精準的報價以及產品介紹

