方案一
一鍵開關機電路分析如下:

電路工作流程如下:
A、 Key按下瞬間,Q2、Q1導通,7805輸入電壓在8.9V左右,7805工作,輸出5V電壓給單片機供電。
B、單片機工作后,將最先進行IO口初始化,IO1設為輸入狀態,啟用內部上拉;IO2設為輸出狀態,輸出高電平。這時Q2、Q3導通,LED1發光,7805能夠正常工作,單片機進入工作狀態。
C、當Key再次按下時,檢測IO1電平為低,單片機可以通過使IO2輸出低電平,Q2、Q3不導通,此時7805輸入電壓幾乎為0,單片機不工作,系統關閉。
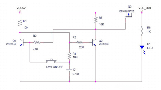
方案二:電路如圖

原理很簡單,Q1,Q2組成雙穩態電路。由于C1的作用,上電的時候Q1先導通,Q2截止,如果沒按下按鍵,電路將維持這個狀態。Q3為P溝道增強型MOS管,因為Q2截止,Q3也截止,系統得不到電源。
此時Q1的集電極為低電平0.3V左右,C1上的電壓也為0.3V左右,當按下按鍵S1后,Q1基極被C1拉到0.3V,迅速截止。Q2開始導通,電路的狀態發生翻轉,Q2導通以后將Q3的門極拉到低電位,Q3導通,電源通過Q3給系統供電。
Q2導通后,C1通過R1,R4充電,電壓上升到1V左右,此時再次按下按鍵,C1的電壓加到Q1基極,Q1導通,Q1集電極為低電平,通過R3強迫Q2截止,Q3也截止,系統關機。整個開關機的過程就是這樣。
如果要求這個電路的靜態功耗低,可以全部采用MOS管,成本要高點,電路如下圖,原理都是一樣的,雙穩態電路。
方案三:電路圖


單鍵實現單片機開關機
1、控制流程,按下按鍵,Q1導通.單片機通電復位,進入工作。
2、檢測 K-IN 是否低電平,否 不處理.是 單片機輸出 K-OUT 為高電平,Q2導通,相當于按鍵長按.LED指示燈亮。
3、放開按鍵,K-IN 經過上拉電阻,為高電平.單片機可以正常工作。
4、在工作期間,按鍵按下,K-IN 為低電平,單片機檢測到長按1秒,K-OUT 輸出低電平,Q2截止.LED指示燈熄滅.放開按鍵,Q1截止,單片機斷電。
5、通過軟件處理,可以實現短按開機,長按關機。
單片機用PIC16F84A,通過簡單的程序演示,證實此電路的可行性。
這種電路如果這樣用,是體現不出它的優點,用到開關電源控制,控制光耦.可以做到完全關斷電原,實現零功耗待機.有些打印機上就是用這種電路。
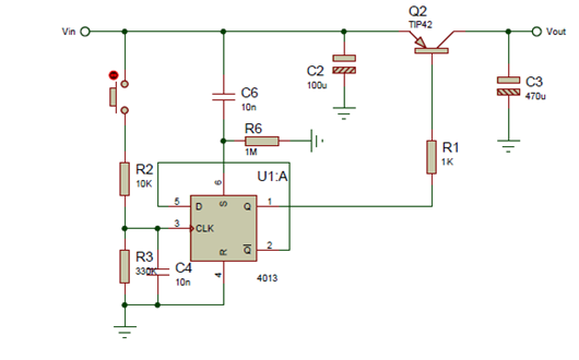
方案四:下面是用 CD4013 構建的電路

CD4013電路關斷時已經把后面電路切斷了,而4013本身的電源不需關閉,COMS電路靜態工作電流極少,1uA以下,可以忽略不計。
用 4013 的電路對電源范圍適用較廣,3~18V都沒問題,電路唯一需調整的就是根據電源電壓和負載電流適當更改R1的值。
開關管可使用MOSFET,效果更佳。
電話:18923864027(同微信)
QQ:709211280
〈烜芯微/XXW〉專業制造二極管,三極管,MOS管,橋堆等,20年,工廠直銷省20%,上萬家電路電器生產企業選用,專業的工程師幫您穩定好每一批產品,如果您有遇到什么需要幫助解決的,可以直接聯系下方的聯系號碼或加QQ/微信,由我們的銷售經理給您精準的報價以及產品介紹

