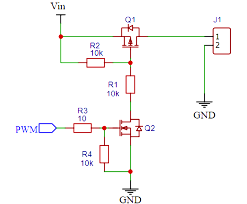
電源開關電路-NMOS、PMOS
NMOS低邊開關電路切換的是對地的導通,PMOS作為高邊開關電路切換的是對電源的導通。

NMOS
因此一些簡單不需要完全切斷的簡單的電路,比如LED可以用NMOS

PMOS
低電壓5V

高電壓12V 24V等, 需要保護pmos不被燒壞

〈烜芯微/XXW〉專業制造二極管,三極管,MOS管,橋堆等,20年,工廠直銷省20%,上萬家電路電器生產企業選用,專業的工程師幫您穩定好每一批產品,如果您有遇到什么需要幫助解決的,可以直接聯系下方的聯系號碼或加QQ/微信,由我們的銷售經理給您精準的報價以及產品介紹
聯系號碼:18923864027(同微信)
QQ:709211280

