自鎖電路一旦按下開關,電路就能夠自動保持持續通電,直到按下其它開關使之斷路為止。在通常的電路中,按下開關,電路通電;松開開關,電路斷開。
自鎖開關電路圖分析
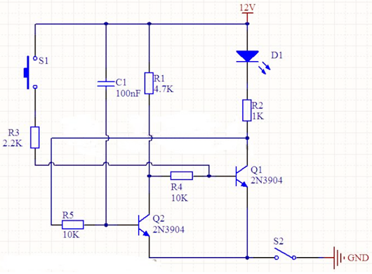
電路使用一個輕觸開關來激活一個負載。圖中的負載是用D1,R2來代替,實際使用中視電源的大小,負載可以是一個燈泡或者一個直流繼電器。


電路中開關S1是一個輕觸開關,通過它來接通電源負載;開關S2是切斷電源電路的開關,目的是當電源接通負載后,想斷電時,直接斷開S2即可。S2也可以省略,這樣斷電的時候,就需要手動的拔掉電源。如果接了S2,那它的初始狀態是閉合的。
1、電路上電初始狀態:
電路接通電源,由于電容C1的作用,會給Q2的基極一個瞬間的高電平脈沖,使Q2飽和導通,拉低Q1基極電平,使Q1截止。這樣12V的直流電源可以通過發光二極管D1,R2,R5到Q2的基極,維持Q2的導通。
注意:這個時候Q2飽和導通所需要的電流不足以使發光二極管D1發光。初始狀態下是Q2導通,Q1截止,發光二極管熄滅,也就是負載不得電。
2、工作狀態:
需要接通電源負載時,按下開關S1,則直流電源12V通過開關S1,R3到Q1的基極,使Q1飽和導通。同時Q1飽和導通將會拉低Q2基極的電壓,使Q2截止。這樣即使松開開關S1,電源也能通過R1,R4來維持Q1的導通,實現開機的效果。
注意:
1、大負載時,電路中三極管Q1會流過較大的電流,所以實際制作時,Q1應選用合適的功率管。
2、Q1,Q2的器件選型時,要注意三極管的飽和管導通壓降和飽和導通時的基極電流大小要求。根據這兩個參數來調整電路中的電阻。
自鎖開關電路圖實例
自鎖開關電路中起到電源的開關作用,常開的其中一腳接 DC 電源插口電源腳,常開的另一腳接電路的 VCC。


自鎖開關電路實物圖


自鎖開關電路圖
〈烜芯微/XXW〉專業制造二極管,三極管,MOS管,橋堆等,20年,工廠直銷省20%,上萬家電路電器生產企業選用,專業的工程師幫您穩定好每一批產品,如果您有遇到什么需要幫助解決的,可以直接聯系下方的聯系號碼或加QQ/微信,由我們的銷售經理給您精準的報價以及產品介紹
聯系號碼:18923864027(同微信)
QQ:709211280

