一、MOS管的基礎特性
(1)MOS管有柵極G,漏極D,源極S;
(2)PMOS管(類似于PNP),低電平導通,高電平截止;


PMOS管
(3)NMOS管(類似于NPN),高電平導通,低電平截止。


NMOS管
二、MOS管的開關特性應用
1、阻斷VCC端
用于阻斷VCC端,使用PMOS管,且源端S接VCC端。
使用Multisum仿真,效果如下:
(1)G極接低電平


(2)G極接高電平


2、阻斷GND端
用于阻斷GND端,使用NMOS管,且源端S接GND端。
使用Multisum仿真,效果如下:
(1)G極接低電平


(2)G極接高電平


三、MOS管的實際應用
(1)替換三極管
因MOS管沒有結點電壓,三極管有0.3V的CE極結點電壓,故常用于替換三極管,做信號端控制。
(2)用于低功耗電路的電源輸出控制
在做電池供電類的低功耗產品時,對于主控休眠時,


電源控制
需要對不工作的電路部分,進行斷電,來減少電量損耗。
如遙控器不操作時,芯片休眠,且斷開對射頻部分的供電。
(3)用于防反接電路


防反接
防止電路中,VCC與GND接反,導致電路燒壞。
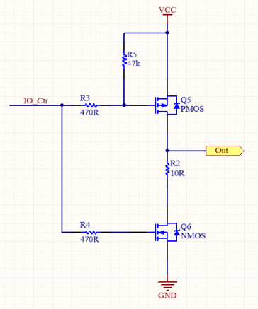
(4)用于推挽輸出


推挽輸出
〈烜芯微/XXW〉專業(yè)制造二極管,三極管,MOS管,橋堆等,20年,工廠直銷省20%,上萬家電路電器生產企業(yè)選用,專業(yè)的工程師幫您穩(wěn)定好每一批產品,如果您有遇到什么需要幫助解決的,可以直接聯(lián)系下方的聯(lián)系號碼或加QQ/微信,由我們的銷售經理給您精準的報價以及產品介紹
〈烜芯微/XXW〉專業(yè)制造二極管,三極管,MOS管,橋堆等,20年,工廠直銷省20%,上萬家電路電器生產企業(yè)選用,專業(yè)的工程師幫您穩(wěn)定好每一批產品,如果您有遇到什么需要幫助解決的,可以直接聯(lián)系下方的聯(lián)系號碼或加QQ/微信,由我們的銷售經理給您精準的報價以及產品介紹
聯(lián)系號碼:18923864027(同微信)
QQ:709211280

