恒流調光電路原理解析
在現代照明系統中,恒流調光電路憑借其精準的電流控制,成為調節LED燈泡亮度的關鍵技術。其核心原理在于,通過電路調控,使流經LED的電流保持恒定,進而達成亮度調節的目的。
LED燈具在運行過程中會產生大量熱量,這不僅影響其發光效率,還可能縮短使用壽命。因此,通常選用鋁基板作為底板,憑借其良好的熱導性,及時散發熱量。同時,搭配穩壓二極管,確保電流恒定,維持LED燈的穩定工作。
以12V供電系統為例,深入分析電路中的電壓與電阻關系,可精確算出流過LED的電流值。具體而言,當供電電壓為12V時,LED導通壓降約2.1V,三極管導通壓降約0.7V。借助這些參數,運用歐姆定律等基礎電學公式,即可得出流過LED的電流大小。
LED恒流調光電路的設計與應用,需要充分考慮其散熱與穩定性。LED燈工作時發熱顯著,鋁基板憑借其優異的散熱性能,成為常見選擇,白色油墨也有助于提升散熱效果。LED必須在恒流源電路下工作,以下展示一種簡易的恒流源電路:基極電壓維持在3.3V,左側藍色部分為穩壓二極管,BE極可視為二極管,壓降為0.7V,故R2兩端壓降恒定為2.6V,從而保證電流的穩定性。

然而,需注意的是,電壓的細微波動可能導致電流的顯著變化,進而引發更大的發熱問題,影響LED的使用壽命。


然而,需注意的是,電壓的細微波動可能導致電流的顯著變化,進而引發更大的發熱問題,影響LED的使用壽命。

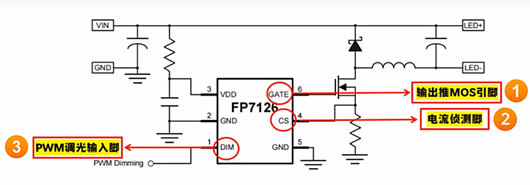
FP7126是一款常見的平均電流模式降壓LED調光驅動芯片,因其無需外部補償元件,簡化了PCB布線,廣受青睞。該芯片的DIM腳可接收PWM信號實現調光,建議調光頻率范圍在0.1kHz至20kHz之間,并支持共陽調光方式。FP7126外置MOS管,最大輸出電流可達5A,輸入電壓需在12V以上。其輸出電流精度為±2%,反饋基準電壓為0.25V。DIM引腳具備接收PWM信號的能力,調光深度可低至0.01%。此外,該芯片還配備OTP(過溫保護)、SCP(短路保護)、UVP(欠壓保護)等多種保護功能,確保電路安全穩定運行。



〈烜芯微/XXW〉專業制造二極管,三極管,MOS管,橋堆等,20年,工廠直銷省20%,上萬家電路電器生產企業選用,專業的工程師幫您穩定好每一批產品,如果您有遇到什么需要幫助解決的,可以直接聯系下方的聯系號碼或加QQ/微信,由我們的銷售經理給您精準的報價以及產品介紹



〈烜芯微/XXW〉專業制造二極管,三極管,MOS管,橋堆等,20年,工廠直銷省20%,上萬家電路電器生產企業選用,專業的工程師幫您穩定好每一批產品,如果您有遇到什么需要幫助解決的,可以直接聯系下方的聯系號碼或加QQ/微信,由我們的銷售經理給您精準的報價以及產品介紹
聯系號碼:18923864027(同微信)
QQ:709211280

