一、40W電子鎮流器電路一


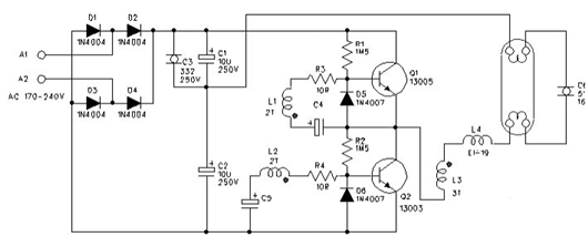
該40W日光燈電子鎮流器電路包含多個關鍵部件。220V市電由A1和A2端接入,D1至D4二極管構成全橋整流電路,對市電進行整流處理。C1和C2為高壓電容,二者串聯實現分壓,并起到濾波的作用,以獲取較為平穩的直流電壓。Q1和Q2三極管協同電感L1至L3等元件,構成半橋式高頻振蕩器,產生高頻振蕩電流。D5和D6二極管主要起到保護三極管的作用,防止其因異常電壓或電流而損壞。電感L4與電容C6共同構成諧振回路,在燈管電離導通之后,電感L4轉而發揮阻流作用,穩定電路中的電流。
二、40W電子鎮流器電路二


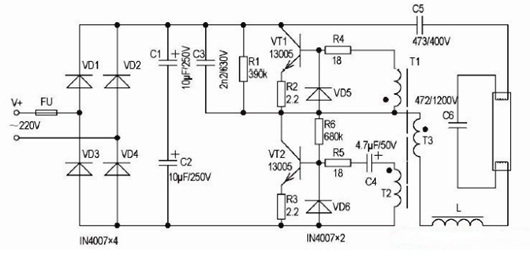
本40W電子鎮流器電路系統由整流濾波電路、功率開關與驅動電路、鎮流器與燈絲負載回路這三大部分構成。其核心功能在于將50Hz的工頻電源轉換為約20kHz的高頻電源,以實現對日光燈管的高效點亮。
當接通電源后,經過整流濾波處理后的310V直流電壓,通過C3、R1并聯后再與R5串聯的電路路徑,為VT2三極管的基極提供一個窄電流脈沖,促使VT2首先導通。在VT2導通階段,電流的流通路徑依次為:+V→C5→燈管上端燈絲→C6→燈管下端燈絲→扼流圈L→變壓器T3→VT2的集電極-發射極→地,形成閉合回路,同時對諧振電容C6進行充電。由于變壓器T的線圈T3與T1和T2之間存在感應耦合作用,T1上產生的感應電壓會使三極管VT1導通,而T2上的感應電壓則導致VT2截止。
在VT1進入飽和導通狀態時,電流的流通路徑變為:諧振電容C6→燈管上端燈絲→C5→VT1的集電極-發射極→變壓器T3→扼流圈L→燈管下端燈絲→C6,形成C6的放電回路。借助變壓器T的耦合作用,三極管VT1和VT2得以交替導通,從而輸出方波脈沖電壓。該電壓經扼流圈L、燈絲電阻以及C6組成的串聯諧振電路,使得C6兩端產生高壓脈沖,成功將日光燈管內的汞蒸氣電離擊穿,形成導電通路,點亮燈管。
電路起振后,電容C4會通過二極管D6和三極管VT2迅速放電,這一過程旨在防止VT2陷入無法退出飽和導通狀態的困境。當日光燈管被點亮的瞬間,其內阻急劇下降,由于該內阻與C6并聯,導致C6兩端電壓降至正常工作電壓(約80V)左右,從而維持日光燈管的穩定發光狀態。
三、55W電子鎮流器電路圖

〈烜芯微/XXW〉專業制造二極管,三極管,MOS管,橋堆等,20年,工廠直銷省20%,上萬家電路電器生產企業選用,專業的工程師幫您穩定好每一批產品,如果您有遇到什么需要幫助解決的,可以直接聯系下方的聯系號碼或加QQ/微信,由我們的銷售經理給您精準的報價以及產品介紹

〈烜芯微/XXW〉專業制造二極管,三極管,MOS管,橋堆等,20年,工廠直銷省20%,上萬家電路電器生產企業選用,專業的工程師幫您穩定好每一批產品,如果您有遇到什么需要幫助解決的,可以直接聯系下方的聯系號碼或加QQ/微信,由我們的銷售經理給您精準的報價以及產品介紹
聯系號碼:18923864027(同微信)
QQ:709211280

