一、PWM 發生器電路在直流電機調速系統中的關鍵作用
在直流電機調速領域,PWM 發生器占據著舉足輕重的地位。通過精準調控脈沖寬度,PWM 發生器能夠實現對電機速度的細膩且高效調節,進而顯著影響整個調速系統的穩定性和運行效率。其核心價值體現在利用脈沖寬度的變化,巧妙地控制電機的供電特性,從而達到理想的調速效果。
二、PWM 發生器的主要功能
PWM 發生器的核心功能是在 PWM 和 REF 端口之間生成脈寬調制電壓,實現對電機供電的精準控制。當脈沖處于低電平狀態時,輸出電壓歸零;而當脈沖躍升至高電平時,輸出電壓則穩定在預設的幅度值。這一過程中,占空比(即脈沖導通時間與整個周期的比值)成為關鍵調節參數,可根據輸入值靈活調整,以滿足不同電機轉速需求。通過改變占空比,能夠細膩地控制電機的轉速,實現從低速平穩運行到高速高效輸出的無縫切換。


三、PWM 發生器引腳功能解析
ref+ :作為輸入電壓的正端引腳,為電路提供基準電壓的正向輸入路徑,確保 PWM 信號的準確生成與穩定輸出。
ref- :用于輸入電壓的負端接入,與 ref+ 配合,完成輸入電壓的完整回路,為后續的信號處理和調制提供穩定的電壓參考。
pwm :擔當 PWM(平均電壓)的輸出端口,將生成的脈寬調制信號傳遞給負載(如直流電機),驅動其按照預設的占空比運行,實現精準的速度控制。
ref 引腳 :在 PWM 電壓設定過程中發揮關鍵作用,用于引入參考電壓值,為占空比的調節提供基準依據,確保輸出 PWM 信號的電壓幅度符合設計要求。
四、分立式 PWM 發生器電路原理與應用
分立式 PWM 發生器電路廣泛應用于直流電機速度控制場景,其設計原理與實現方式多樣,能夠滿足不同系統架構和成本控制需求。以下是幾種典型的實現途徑與設計要點:
(一)基于數字波形的占空比調節
數字波形的占空比可通過兩種常見方式實現調節:一是利用可調模擬電壓電平,如在基于 NE555 的 PWM 發生器設計中,通過外部電位器或可編程電壓源調整輸入的模擬電壓,進而改變 PWM 波形的占空比;二是在數字系統中,借助二進制值對 PWM 波形進行精準定義,通常由微控制器內部的定時器 / 計數器模塊生成相應時序信號。然而,對于一些追求極致簡約的電路設計,或者在不便于集成微控制器的場景下,采用分立邏輯組件構建 PWM 發生器成為一種高效且靈活的替代方案。
(二)多通道 PWM 波形生成
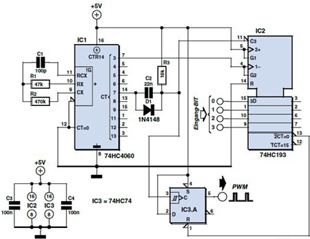
某些復雜應用需要多個 PWM 波形協同工作,例如雙通道 PWM 電路可同時控制兩個直流電機的轉速。如圖所示的電路設計可從 8 位數字輸入字生成兩個 PWM 波形,每個信號包含 15 個可調占空比值。這種設計優勢在于能夠充分利用有限的數字輸入資源,通過合理的電路布局和邏輯控制,實現多路 PWM 信號的同步輸出。例如,8 位字可以通過安裝在 PC 中的擴展板、不具備內置 PWM 功能的處理器的 8 位端口,或者從筆記本電腦的打印機端口獲取,為各類嵌入式系統和自動化設備提供了便捷的電機調速解決方案。


(三)占空比可編程性與電路擴展性
在特定設計中,標記 / 空間比可編程至 15/16,而非傳統的 16/16,這種靈活的占空比調節能力為電路設計提供了更多的靈活性和適配性。當二進制輸入為 0000 時,兩個輸出端會呈現連續的低電平狀態,從而關閉兩個電機。雖然一些類似電路會采用專門的 “啟用” 輸入引腳來實現電機的停轉控制,但在本設計中并非必需,這簡化了電路結構,降低了控制復雜度。
對于完整的雙通道電路構建,僅需額外添加一個 74HC193 芯片即可。HCF4060 發生器產生的時鐘信號能夠同時驅動兩個通道,確保兩個電機的 PWM 信號同步且穩定。在 74HC74 封裝中,自由觸發器可用于第二個通道的信號生成(相應的引腳編號已標注在圖中)。整個雙通道 PWM 發生器電路僅需四個集成電路(IC)即可高效構建,這種高集成度、低成本的設計理念使其在工業控制、消費電子以及 DIY 項目等領域具有廣泛的應用前景。
〈烜芯微/XXW〉專業制造二極管,三極管,MOS管,橋堆等,20年,工廠直銷省20%,上萬家電路電器生產企業選用,專業的工程師幫您穩定好每一批產品,如果您有遇到什么需要幫助解決的,可以直接聯系下方的聯系號碼或加QQ/微信,由我們的銷售經理給您精準的報價以及產品介紹
聯系號碼:18923864027(同微信)
QQ:709211280

