
傳真:
18923864027
QQ:
709211280
地址:
深圳市福田區振中路84號愛華科研樓7層
電動車控制器參數型號資料75NF75產品描述75NF75是N溝道增強型功率場狀態特性穩定、快速的效應晶體管開關速度,低熱阻,常用于電信和計算機
MOS電路簡介MOS電路為單極型集成電路,又稱為MOS集成電路,它采用金屬-氧化物半導體場效應管(Metal Oxide Semi-conductor Field Effec
MOS管靜電擊穿關于穿通擊穿,有以下一些特征(1)穿通擊穿的擊穿點軟,擊穿過程中,電流有逐漸增大的特征,這是因為耗盡層擴展較寬,發生電
MOS管選型技巧選擇到一款正確的MOS管,可以很好地控制生產制造成本,最為重要的是,為產品匹配了一款最恰當的元器件,這在產品未來的使用過
同步整流同步整流是采用通態電阻極低的專用功率MOSFET,來取代整流二極管以降低整流損耗的一項新技術。它能大大提高DC DC變換器的效率并且
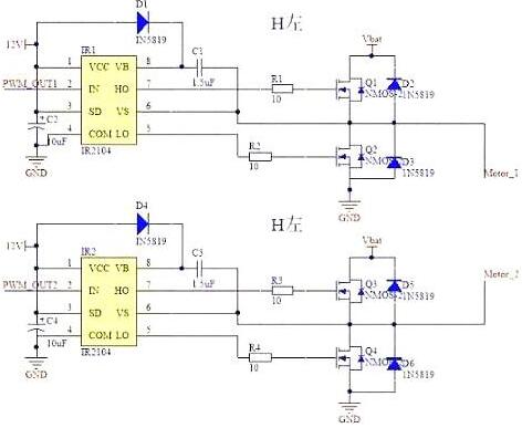
h橋mos管驅動電路原理實踐驅動電路中通常要用硬件電路便當地控制開關,電機驅動板主要采用兩種驅動芯片,一種是全橋驅動HIP4082,一種是半
MOS管柵極由金屬細絲組成的篩網狀或螺旋狀電極。多極電子管中排列在陽極和陰極之間的一個或多個具有細絲網或螺旋線形狀的電極,起控制陰極
MOSFET柵極簡介MOSFET柵極,場效應管根據三極管的原理開發出的新一代放大元件,有3個極性,柵極,漏極,源極,它的特點是柵極的內阻極高,
逆變器MOS管選型及電路工作詳解(一)工作原理及電路這里主要是講述逆變器是由MOS場效應管,普通電源變壓器構成。其輸出功率取決于MOS場效
功率MOSFET工作原理功率MOSFET是從小功率MOS管展開來的。但在結構上,它們之間相差很大,為了更好天文解功率MOSFET的機理,首先來回想一下
TO-247封裝MOSFET芯片在制作完成之后,需要給MOSFET芯片加上一個外殼,即MOS管封裝。MOSFET芯片的外殼具有支撐、保護、冷卻的作用,同時還為芯
MOS管散熱片大功率逆變器MOS管,工作的時候,發熱量非常大,如果MOS管散熱效果不好,溫度過高就可能導致MOS管的燒毀,進而可能導致整個電路