電動剃須刀電路圖解析


一、電路功能概述
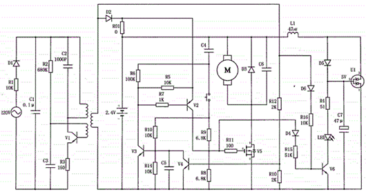
該電動剃須刀電路具備基本的開關控制功能:按下按鈕開關一次,電機啟動;再次按下,電機關閉。在充電過程中,為防止誤操作,按下開關不會觸發電機啟動。此外,無論是充電還是電機運行時,LED燈均會點亮,以提供工作狀態的視覺反饋。
二、關鍵元件及其作用
U1(雙穩壓二極管):用于電壓穩定,確保電路在5V電壓下穩定運行。
V1(耐高壓NPN三極管):在電路中起到開關或放大作用,用于處理高壓信號。
V2(PNP三極管):與其它元件配合,控制電流方向和大小。
V3、V4、V6(NPN三極管):用于信號放大和開關控制。
V5(N溝道增強型MOS管):用于高效開關控制,降低導通電阻,提高效率。
L1、D5、C7:共同組成升壓電路,用于提升電壓以滿足特定電路需求。
電動剃須刀電路圖


電動剃須刀電路圖


三、充電部分
(一)接口與檢測
P1和P2為充電輸入接口。QP1作為充電檢測管,內置限流電阻。當外接適配器插入時,QP1的集電極將單片機的6腳拉到地,單片機檢測到外接電源接入后,通過其7腳輸出低電平,使QP2截止,QP4和QP3導通,從而啟動電池充電過程。
(二)防反接保護
DP1作為電源防反接二極管,通常采用肖特基二極管,以減少電壓損失并提供快速響應,防止因電源極性接反而損壞電路。
(三)充電電流檢測
通過測量RP3兩端的電壓來檢測充電電流。單片機利用其16腳和1腳的AD采樣值實時監控充電電流,確保充電過程的安全和穩定。
四、電池放電部分
(一)電機控制
按下S1按鍵時,單片機的10腳輸出低電平,導致QM1截止,而QM3和QM2導通。電池通過RM1和QM2向電機供電,驅動電機高速旋轉。為降低電機運行時產生的電磁噪聲,電路中加入了電容CM2。
(二)放電電流檢測
通過測量RM1兩端的電壓來檢測放電電流。單片機利用其1腳和9腳的AD采樣值實時監控放電電流,以確保電池放電過程在安全范圍內進行。
五、其他電路元件
RP1-RP6(采樣分壓電阻):阻值選擇較大,以減小靜態電流,降低能耗。
U3(升壓芯片):將電池電壓升壓后供給單片機,確保單片機獲得穩定的供電電壓。
D1-D5(電量指示燈):用于顯示電池電量狀態,方便用戶及時了解電池使用情況。
RT1(熱敏電阻):監測電池溫度,防止電池過熱,提高電路的安全性。
〈烜芯微/XXW〉專業制造二極管,三極管,MOS管,橋堆等,20年,工廠直銷省20%,上萬家電路電器生產企業選用,專業的工程師幫您穩定好每一批產品,如果您有遇到什么需要幫助解決的,可以直接聯系下方的聯系號碼或加QQ/微信,由我們的銷售經理給您精準的報價以及產品介紹
〈烜芯微/XXW〉專業制造二極管,三極管,MOS管,橋堆等,20年,工廠直銷省20%,上萬家電路電器生產企業選用,專業的工程師幫您穩定好每一批產品,如果您有遇到什么需要幫助解決的,可以直接聯系下方的聯系號碼或加QQ/微信,由我們的銷售經理給您精準的報價以及產品介紹
聯系號碼:18923864027(同微信)
QQ:709211280

